Unit 9 Production

ss31.PNG
We have began production and have already created a building that will be placed in the game I will make many more buildings and pieces to for my environment.
ss39.PNG
I have started to make building sections which will allow me to make multiple buildings out of a few sections which will allow me to speed up the process at which I put the map together whilst also having a wide variety of buildings that can be changed in unreal engine.
ss40
This is a screenshot of a door I made it will be used to form building in a variety of different ways.
ss41
This is only a section of a building and hopefully if it lines up with other sections I make I will be able to make multiple houses with only a few sections like this and it will speed up the process so I can focus on other sections of my project and complete as much of the project as possible to meet the deadline with a desirable amount of my project finished.
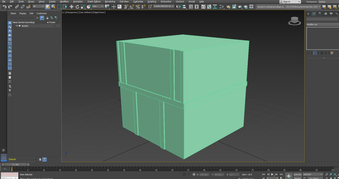
ss42
Here is another screenshot of a building section which will be used to make multiple variety’s of buildings this section alone has two styles the way it is in the screenshot and if it were to be flipped upside down which would have a different look to it and with combination of the windows and doors it really does give me a wide pool of options and choice’s. 
ss43
This is another section this section is quite important and can be used for when other sections don’t line up with one another this section will allow them to match up with its simplistic design there is really no wrong matches with this model and will allow me to put together buildings even when sections don’t match up.
ss44
These windows will allow me to customize the buildings even more instead of creating sections with windows on them I decided to make the windows on their own which will allow me to make buildings that are identical, look a little bit different.