This is a model of an apple i made I will be placing some in a bowl and a few on other surfaces.
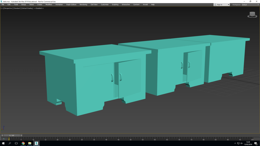
This screenshot shows from right to left my first and final iterations of my model of a counter/cupboard. In my first iteration of the model I was just going to make a counter as I finished the model I decided to add cupboard doors, after I had made it in to a counter/cupboard I thought to myself by making one of the doors partially open would give it a bit more detail so I had extruded inwards and made a small interior.

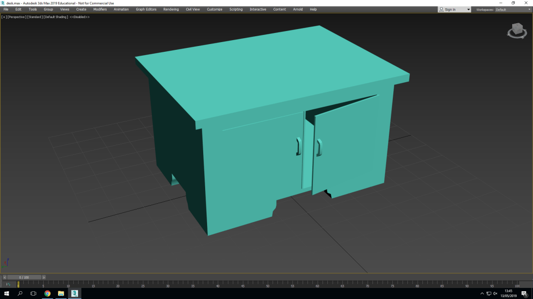
Here is a screenshot of my final version of the counter/cupboard model.
This a screenshot of a model of a medieval tankard I made, just like most of the models I made it will be placed on a table.